Key Concepts
Viral Hepatitis
-
•
The clinical presentation of viral hepatitis is highly variable, and many cases may be asymptomatic, particularly in children.
-
•
Hepatitis A is transmitted through oral fecal spread, whereas hepatitis B and C are spread through parenteral or intimate contact.
-
•
Highly effective immunizations exist against hepatitis A and B viruses.
-
•
Postexposure, passive immunization exists for hepatitis A and B viruses, though its use is primarily in the setting of hepatitis B exposure in nonimmunized individuals.
-
•
Direct-acting antiviral regimens using nucleoside inhibitors have revolutionized hepatitis treatment.
-
•
Viral hepatitis may be a reportable disease dependent on jurisdiction.
Alcoholic Hepatitis
-
•
Alcohol-induced liver disease may progress from steatosis to steatohepatitis to cirrhosis, and finally to hepatocellular carcinoma. It is estimated that 8% to 20% of patients with steatosis will eventually progress to cirrhosis. The risk for hepatocellular carcinoma (HCC) in decompensated alcohol-induced cirrhosis approaches 1% per year.
-
•
With cessation of alcohol intake, steatosis may reverse within 2 weeks.
-
•
Laboratory tests may help distinguish alcoholic hepatitis from viral hepatitis, with the former associated with milder transaminase level elevations and a relative predominance of AST to ALT.
-
•
Hypoglycemia is common in patients with alcoholic hepatitis secondary to caloric insufficiency, chronically depleted glycogen stores, and suppressed gluconeogenesis.
-
•
Management of alcoholic hepatitis is guided by severity scoring; Maddrey discriminant function (MDF) is the most commonly utilized and incorporates coagulopathy and bilirubin levels.
-
•
Patients with alcoholic hepatitis and a MDF over 32 should be treated with prednisone, 40 mg PO daily, or methylprednisolone, 32 mg IV daily.
Cirrhosis
-
•
Patients with cirrhosis most often present with complications resulting from loss of hepatocytes, including ascites, variceal bleeding, hepatorenal syndrome, or hepatic encephalopathy.
-
•
The targeted platelet count should generally be greater than 50,000/mm 3 prior to the performance of invasive procedures in patients with cirrhosis. Management of coagulopathy may need to precede major diagnostic or therapeutic interventions.
-
•
An elevated INR or thrombocytopenia is not a contraindication to paracentesis in patients with cirrhosis.
-
•
Albumin, 8 g per L of ascitic fluid removed, should be administered when volumes over 5 L are removed by paracentesis.
-
•
Upper GI bleeding in patients with cirrhosis, often from esophageal varices, carries a 10% to 15% mortality.
-
•
When treating liver-associated coagulopathies in a patient with active bleeding, cryoprecipitate, 1 unit/10 kg body weight, is preferred over fresh-frozen plasma.
-
•
Angiotensin-converting enzyme inhibiting drugs or angiotensin receptor blocking drugs should be avoided in patients with decompensated cirrhosis or ascites because plasma drug concentrations may increase, renal clearance may be markedly decreased, leading to impaired renal function.
-
•
In patients with cirrhosis, mean arterial pressure (MAP) is an independent predictor of mortality.
-
•
Hepatorenal syndrome is heralded by an increasing creatinine level in the setting of liver failure, and is associated with a high rate of mortality.
Hepatic Encephalopathy
-
•
Hepatic encephalopathy is a state of cerebral and neuromuscular dysfunction secondary to an increased ammonia level and its effect on cerebral metabolism. However, the severity of hepatic encephalopathy does not directly correlate with the measured serum ammonia level.
-
•
Underlying conditions that can precipitate encephalopathy in patients with cirrhosis include GI bleeding, hypokalemia, infection, and dehydration.
-
•
Management of hepatic encephalopathy includes correction of underlying electrolyte abnormalities, dietary guidance, administration of lactulose (30–60 g/day), and rifaximin (400 mg PO every 8 hours).
-
•
In addition to lactulose and rifaximin, infusion of branched chain amino acids has shown benefit without increased mortality in patients with hepatic encephalopathy.
Spontaneous Bacterial Peritonitis
-
•
Spontaneous bacterial peritonitis (SBP) is an acute infection of ascitic fluid that should be considered in any patient with ascites and abdominal pain, fever, or unexplained clinical deterioration.
-
•
SBP is most commonly caused by E. coli and Klebsiella.
-
•
The diagnosis of SBP is dependent on obtaining ascitic fluid for analysis.
-
•
An ascitic fluid granulocyte count greater than 250 cells/mm 3 (100 cells/mm 3 in peritoneal dialysis patients) is generally an indication for antibiotic treatment.
-
•
Treatment of SBP includes cefotaxime 2 g IV every 8 hours for 5 days.
Hepatic Abscesses
-
•
Abscesses may be amoebic or pyogenic in nature. Abdominal ultrasound or CT are the diagnostic imaging modalities of choice.
-
•
Chest radiography may reveal a right lower lobe pleural effusion
-
•
Imaging does not distinguish pyogenic from amebic abscesses.
-
•
Treatment is initiated prior to abscess drainage.
-
•
Treatment regimens for pyogenic abscess include:
-
•
Cefotaxime 2 g IV q8h + metronidazole 500 mg IV or PO every 8 hours
-
•
Ampicillin 2 g IV q4h + gentamycin 5– 7 mg/kg IV daily + metronidazole 500 mg IV or PO every 8 hours
-
•
Ciprofloxacin 400 mg IV q12h or 500 mg PO q12h or levofloxacin 750 mg IV or PO every 24 hours or moxifloxacin 400 mg IV or PO daily + metronidazole 500 mg IV or PO every 8 hours
-
•
Piperacillin-tazobactam 3.375 g or 4.5 g IV every 6 hours or imipenem-cilastatin 500 mg IV every 6 hours or meropenem 1 g IV every 8 hours + metronidazole 500 mg IV or PO every 8 hours
-
•
-
•
Definitive treatment for abscesses larger than 3 to 5 cm includes image-guided percutaneous drainage.
Amebic Abscess
-
•
Symptom onset with amebic abscess usually occurs approximately 12 weeks following exposure.
-
•
Although similar in many ways to pyogenic abscess, the diagnosis of hepatic amebic abscess is made via stool analysis or ELISA testing.
-
•
Most patients will have elevation in alkaline phosphatase and aminotransferase levels.
-
•
Ultrasound may reveal specific findings unique to an amebic abscess, including a peripherally located, ovoid abscess with a well-circumscribed border and a homogeneous, hypoechoic center.
-
•
Definitive treatment of amebic abscess is amebicidal therapy with IV or oral metronidazole (750 mg every 8 hours for 7–10 days).
-
•
Percutaneous drainage is rarely needed.
Cholelithiasis
-
•
Biliary colic should be considered in patients with nausea, vomiting, and right upper quadrant (RUQ) abdominal pain.
-
•
Diagnosis with ultrasound of the biliary system or laboratory abnormalities including leukocytosis, elevated liver tests or pancreatic enzymes when present, suggests obstruction of the biliary tree.
-
•
Initial management of cholelithiasis is supportive, with the goal of treating pain and correcting fluid or electrolyte abnormalities.
-
•
Patients without findings of infection who are tolerating oral intake are typically managed in the outpatient setting.
-
•
Definitive care requires outpatient surgical referral for cholecystectomy.
Cholecystitis
-
•
Most patients with cholecystitis have gallstones, but approximately 8% have acalculous disease.
-
•
Despite an unclear relationship between the pathophysiology and bacterial infection in cholelithiasis, antibiotic therapy is recommended. First-line treatment includes piperacillin-tazobactam 3.375 gm IV every 6 hours
-
•
Patients with acalculous or emphysematous cholecystitis are at increased risk for gangrene or perforation and often require emergent cholecystectomy.
Cholangitis
-
•
Cholangitis is an emergency condition resulting from extrahepatic bile duct obstruction and bacterial infection. Most commonly, the obstruction is secondary to gallstone impaction.
-
•
The classic (Charcot) triad of cholangitis consists of RUQ pain, fever, and jaundice.
-
•
Initial management of cholangitis requires prompt fluid resuscitation and administration of broad-spectrum antibiotics. First-line treatment choice of antibiotics should take into consideration individual risk factors and community versus health care–associated pathogens.
-
•
Definitive management of cholangitis includes hospitalization and early biliary tract decompression, which can be achieved surgically, transhepatically, or by endoscopic retrograde cholangiopancreatography (ERCP).
Hepatic Disorders
Hepatic disorders may be acute or chronic. Although acute disease is often self-limiting, it can progress to scarring, fibrosis, cirrhosis, or cancer. In the United States (US), acute hepatic disease prevalence has remained stable for the last three decades in contrast to chronic liver disorders which have increased, attributed primarily to a doubling of nonalcoholic fatty liver disease (NAFLD). Etiologies of newly diagnosed chronic liver disease include: hepatitis B, hepatitis C, hepatitis C in combination with alcohol-related liver disease, alcohol-related liver disease, NAFLD, or alternative/undetermined etiologies. Hepatitis C is the most common etiology in the US. Overall mortality and anticipated cost burden is projected to increase with an aging patient cohort previously infected with hepatitis C.
Hepatitis
End organ inflammatory damage to the liver defines hepatitis . Although it commonly results from viral infection or toxic alcohol exposure, other etiologies include chemical or medication exposure; bacterial, fungal or parasitic infection; genetic disorders; or immune mediated pathology.
Viral Hepatitis
Foundations
Many viral infections are associated with some degree of measurable liver inflammation. However, the most significant and potentially severe cases of viral hepatitis are caused by type A, type B, type C, or delta viruses. The Epstein-Barr virus, the causative agent of mononucleosis, is also a common cause of hepatitis, although it is more important clinically for its nonhepatic effects.
Hepatitis A
Hepatitis A virus (HAV), is an RNA enteroviral picornavirus. It is spread by the fecal-oral route directly or through fecally contaminated water or food. Transmission by blood is possible though exceedingly rare. HAV can occur sporadically or more commonly in association with epidemics generally linked to common source outbreaks. HAV infection is common worldwide; serologic evidence of previous infection exists in nearly 100% of the adult population in some regions ( Fig. 76.1 ). In the US, close to 50% of all urban-dwelling adults are seropositive for antibody for HAV. High rates of seropositivity in association with the relatively small number of reported episodes support the notion that many cases may be subclinical or asymptomatic altogether. Occult disease appears to be more common in children with upwards of 70% of those infected asymptomatic. The hepatitis A vaccine was approved in the US in 1995. Widespread vaccination has contributed to a profound shift in reported new cases to adults ( Figs. 76.2 and 76.3 ). Travel to endemic areas is the most common risk factor for hepatitis A in persons more than 15 years of age.
Worldwide distribution of hepatitis A.
From Jefferies M, Rauff B, Rashid H, et al. Update on global epidemiology of viral hepatitis and preventive strategies. World J Clin Cases . 2018;6(13):589-599.
Incidence of hepatitis A denoting 1995 approval of vaccination.
From Centers for Disease Control and Prevention (CDC). Progress toward eliminating hepatitis A disease in the United States. MMWR Morb Mortal Wkly Rep . 2016;65(1):29-41.
Incidence of hepatitis A by age group.
From Centers for Disease Control and Prevention (CDC). Progress toward eliminating hepatitis A disease in the United States. MMWR Morb Mortal Wkly Rep . 2016;65(1):29-41.
The incubation period for hepatitis A ranges from 15 to 45 days (typically, 30 days), with a relatively short duration of viremia that is most prominent before the onset of symptoms. Most commonly, symptoms occur between 2 to 6 weeks after exposure. Fecal shedding and maximum infectivity occur before the onset of symptomatic disease and generally have waned by the time jaundice appears ( Fig. 76.4 ). HAV is not associated with a chronic carrier state.
Acute hepatitis A virus (HAV) infection. ALT, Alanine aminotransferase; IgG, immunoglobulin G; IgM, immunoglobulin M.
From Oyama LC. Disorders of the liver and biliary tract. Anesthesia key: fastest anesthesia & intensive care & emergency medicine insight engine. Available at:
Disorders of the Liver and Biliary Tract
. Accessed May 10, 2021.
Hepatitis B
Hepatitis B virus (HBV) is a virion that envelopes DNA polymerase, hepatitis B surface antigen (HBsAg), and hepatitis B core antigen (HBcAg). Hepatitis Be antigen (HBeAg) is not incorporated into the virion; rather, it is secreted from cells into the serum of infected patients. In contrast to HAV, for which there is only a single antigenic variety, several genotypes of HBV are recognized as defined by surface antigen. HBV is transmitted principally by parenteral exposure and also can be transmitted through intimate contact or body fluids. Transmission by blood transfusion, previously a common source of infection, has essentially been eliminated secondary to modern blood screening techniques. In contrast to HAV which has decreased, the incidence of hepatitis B has remained relatively stable despite increased rates of immunization. This is postulated in relation to increasing injection drug use and the ongoing opioid crisis in the United States, with 22,000 new HBV infections estimated annually ( Figs. 76.5 and 76.6 ). HBsAg has been detected in a variety of bodily fluids, including saliva, semen, stool, tears, urine, and vaginal secretions. The virus is highly stable and can survive outside of the body up to seven days with ongoing infective capacity.
Incidence of hepatitis B in the United States.
From Centers for Disease Control and Prevention. Viral hepatitis surveillance—United States, 2017. Atlanta: US Department of Health and Human Services, Centers for Disease Control and Prevention; 2019. Available at: https://www.cdc.gov/hepatitis/statistics/2017surveillance/index.htm
Incidence of hepatitis A in the United States.
From Centers for Disease Control and Prevention. Viral hepatitis surveillance—United States, 2017. Atlanta: US Department of Health and Human Services, Centers for Disease Control and Prevention; 2019. Available at: https://www.cdc.gov/hepatitis/statistics/2017surveillance/index.htm
The mean interval between exposure and onset of clinical illness is 120 days; however, serologic markers of infection generally appear within 1 to 3 weeks ( Fig. 76.7 ). Chronic hepatitis is typically defined as the presence of HBsAg in serum for longer than 6 months. Additional tests for HBV replication, HBeAg, serum HBV DNA, and ALT should be performed to determine if the patient is a candidate for antiviral therapy. Approximately 10% of adults, and 90% of infected neonates with immature immune systems, will become asymptomatic chronic carriers of HBsAg. Similar to HAV, children are more likely to have asymptomatic infections. The likelihood of becoming chronically infected with HBV varies inversely with the age at which infection occurs. In other words, there exists an age-dependent protection against contracting chronic HBV. HBV transmitted from HBsAg-positive mothers to their newborns results in HBV chronic carriage in up to 90% of infants, whereas only 6% to 10% of acutely infected adults become chronic carriers. This has led to strict prenatal screening and prophylaxis practices in the United States.
Acute hepatitis B virus infection. Ab, Antibody; Ag, antigen; ALT, alanine aminotransferase; HBc, hepatitis B core; HBs, hepatitis B surface; IgG, immunoglobulin G; IgM, immunoglobulin M.
From Oyama LC. Disorders of the liver and biliary tract. Anesthesia key: fastest anesthesia & intensive care & emergency medicine insight engine. Available at:
Disorders of the Liver and Biliary Tract
. Accessed May 10, 2021.
Hepatitis C and E
Historically termed “non-A, non-B hepatitis,” hepatitis C and E are caused by at least two distinct RNA viruses, hepatitis C virus (HCV) and hepatitis E virus. In the US, hepatitis C infection is currently the leading cause of cirrhosis, accounting for over 42% of cases of chronic liver disease. Worldwide, HCV remains highly prevalent. The World Health Organization (WHO) in 2020 reported an estimated 71 million cases worldwide. Hepatitis C is the most commonly reported bloodborne infection in the US. Data from the National Health and Nutrition Examination Survey (NHANES) estimates a prevalence of 1.2% to 2.0% among the US population. Prior to 1992 and the advent of improved screening with antibody, PCR nucleic acid amplification, and aminotransferase (surrogate marker) testing, transmission by blood transfusion or solid organ transplant was common. Current risk of transfusion-acquired hepatitis C is less than 1 in 2 million units of blood transfused. ,
Both in the United States and worldwide, the strongest risk factor for HCV infection is a history of intravenous drug use (IVDU). A 2017 study noted an HCV prevalence in the US of 53% among persons who inject drugs. Another study estimates that the rate is closer to 75% among injection drug users coinfected with HIV . Patients coinfected with HIV and HCV generally have a more aggressive course of both diseases. In upwards of 57% of patients with HCV, no source of infection is identified. The mean incubation period for hepatitis C is 50 days. Following the incubation period, a self-limited acute phase begins. The acute phase persists for up to 12 weeks and is rarely associated with hepatic failure. Approximately 90% of HCV infections progress to chronic hepatitis. Over a 20- to 30-year period, clinical liver disease or cirrhosis develops in roughly 10% to 20% of those infected. Patients with cirrhosis are at elevated risk for development of hepatocellular carcinoma. In the US, it has been estimated that 2.1 million persons are infected with HCV. Unlike HAV and HBV, HCV incidence has continued to increase. Antiviral treatments can reverse damage and effectively cure many patients with HCV.
Hepatitis D
Hepatitis delta virus (HDV) is a defective RNA virus that can infect only patients who are actively producing HBsAg (HBV disease), which is required for its viral coating. Worldwide, the prevalence of hepatitis D in those with hepatitis B is 5%. As a result of HBV control in the US, the prevalence is lower. Given its association with chronic HBV infection, it is likely that many cases of HDV infection are misdiagnosed as acute or reactivated hepatitis B.
HDV is spread in a manner similar to that of hepatitis B. Infection with HDV can occur concomitantly with HBV (coinfection) or subsequent to an existing HBV infection (superinfection), as HDV can only replicate in the presence of HBV. Cases of superinfection may present as acute self-limited disease to fulminant hepatitis or chronic infection. Fulminant hepatitis is more often observed with HBV-HDV coinfection than with HBV mono-infection. HDV further aggravates and worsens the disease course for patients with HBV.
Hepatitis E and G
Hepatitis E, which is associated with fecal-oral transmission, is encountered most often in Asia, Africa, or Russia. Hepatitis E has an incubation period of 15 to 60 days. The most recently described hepatitis virus is hepatitis G (HGV). HGV is also referred to as hepatitis GB virus type C (GBV-C). It is an RNA virus that is transmitted through blood transfusion, parenteral exposure to blood products, or possibly during intimate contact. The virus has been identified in patients with acute and chronic hepatitis. Similar to HDV, it is believed to be a bystander virus, with disease manifestations attributable to coinfection with another hepatitis virus.
Clinical Features
The clinical presentation of viral hepatitis is highly variable, with a significant number of asymptomatic infections. The hepatitis viruses (A, B, C, D, E, G) are often clinically nondistinct. Common findings include malaise, fever, or anorexia, followed by nausea, vomiting, abdominal discomfort, or diarrhea. Stools may be described as pale or clay colored. The initial finding that may prompt further evaluation is jaundice. A small number of patients with hepatitis B may experience a prodromal illness characterized by arthralgia, arthritis, and dermatitis. The joint involvement typically is polyarticular; the small joints of the hands and wrists are usually affected. The characteristic dermatitis associated with HBV is urticarial though may be macular, papular, or petechial.
Fulminant hepatitis is characterized by an acute onset illness that progresses to hepatic failure and encephalopathy over a period of days characterized by altered mentation and spontaneous mucosal bleeding. Although most often encountered with HBV and HDV coinfection, fulminant hepatitis can occur in association with all the causative viruses (1% to 2% of all cases).
Physical findings may include fever, scleral or cutaneous icterus, and abdominal tenderness. There may be vomiting and dehydration resulting in tachycardia or hypotension. Hepatomegaly may occur and is characterized by a smooth, homogeneous, tender liver surface. Even if liver enlargement is not appreciated, tenderness to percussion over the lower right ribs may be present. Scleral icterus is generally noticeable earlier than cutaneous discoloration. Muddy sclera, commonly found among African American patients, may obscure or confuse this finding; sublingual or subungual surfaces are alternative examination sites. Scleral icterus usually occurs once the serum bilirubin level is above 2.5 mg/dL. Spider angiomata and splenomegaly, although more often associated with chronic cirrhosis, may be features in acute presentations as well.
Differential Diagnosis
The generalized findings associated with hepatopathy, often heralded by an elevation in transaminases, renders the differential diagnosis broad in scope. In addition to nonhepatic viral illnesses (such as EBV or others) or biliary tract disease, various other infectious, chemical, or immunologic causes of hepatic inflammation should be considered. Many medications, herbal and dietary supplements, or other toxins are associated with hepatopathy. Common medications that can cause hepatopathy include acetaminophen (most common cause of acute liver failure in the US), antimicrobial drugs (such as amoxicillin-clavulanate, isoniazid, nitrofurantoin, and dapsone), anticonvulsive drugs (such as phenytoin and carbamazepine), and statins, among many other drugs. Herbal and dietary supplements that are associated with liver injury include weight-loss or fat-burning products (such as Hydroxycut), anabolic steroids, Indian and Chinese herbal medications (Ayurvedic compounds), green tea, and pyrrolizidine alkaloids. Chemical toxins that are associated with liver injury include organic solvents (toluene, dimethylformamide, carbon tetrachloride, and chloroform, among many others), vinyl chloride, aflatoxin, and polycyclic aromatic hydrocarbons.
A viral cause may be suggested by the medical history and serologic tests provide confirmation. Alcoholic hepatitis is associated with a history of excessive or chronic alcohol consumption, less marked elevation of hepatic transaminase levels, and AST levels elevated above those of ALT. Extrahepatic obstruction, cholecystitis, and cholelithiasis are rarely associated with significant elevation of aminotransferase levels. Abdominal ultrasound or computed tomography (CT) imaging may be helpful in the evaluation of potential alternative diagnoses.
Diagnostic Testing
Laboratory findings are critically important in diagnosing hepatitis and determining the specific cause, including measurements of serum hepatic aminotransferase and bilirubin levels. Typically, hepatitis is associated with elevations (10- to 100-fold) of serum AST and ALT levels, with the ALT level generally elevated in excess of AST. The serum bilirubin level may be moderately increased (5–10 mg/dL), and occasionally is markedly elevated (15–25 mg/dL). Hyperbilirubinemia typically emerges several days to 1 week or more after the onset of clinical symptoms. Direct and indirect bilirubin levels are typically elevated in nearly equal proportions. Alkaline phosphatase and lactate dehydrogenase levels may be elevated, though rarely more than 2 to 3 times normal.
The prothrombin time (PT) or international normalized ratio (INR) is useful in assessing the degree of hepatic synthetic dysfunction. Elevation of the PT or INR may be the first clue to a complicated course. The white blood cell (WBC) count generally is not useful in the diagnosis because values range from leukopenia with a lymphocytic predominance to marked polymorphonuclear leukocytosis. Although determining the precise cause of hepatitis can rarely be achieved in the ED, serologic testing should be initiated as soon as feasible ( Table 76.1 ) because results impact prognosis and may have public health importance.
TABLE 76.1
Serologic Markers in Hepatitis
From: Oyama LC. Disorders of the liver and biliary tract. Anesthesia key: fastest anesthesia & intensive care & emergency medicine insight engine. Available at:
Disorders of the Liver and Biliary Tract
. Accessed May 10, 2021.
| Serologic Marker | Abbreviation | Interpretation |
|---|---|---|
| Antibody to HAV | Anti-HAV | Combination of IgG and IgM antibody defining infection with HAV, acute or past |
| IgM antibody to HAV | Anti-HAV IgM | Antibody to HAV, indicating acute infection |
| Hepatitis B surface antigen | HBsAg | Surface antigen associated with acute or chronic HBV infection |
| Hepatitis Be antigen | HBeAg | Antigen associated with active infection, acute or chronic, and indicative of high infectivity |
| Antibody to B surface antigen | HBsAb | Antibody indicative of acute or past infection or immunization |
| Antibody to B core antigen | HBcAb | Combination of IgG and IgM antibody defining infection with HBV, acute or past |
| IgM antibody to B core antigen | HBcAb-IgM | Antibody to B core antigen, indicating acute infection with HBV |
| Antibody to Be antigen | HBeAb | Antibody to e antigen, possibly representing resolving HBV infection and decreased infectivity |
| Antibody to HDV | Anti-HDV | Antibody defining infection with HDV; HBsAg is also likely to be present |
| Antibody to HCV | Anti-HCV | A new antibody that defines infection with HCV, acute or past |
HAV, Hepatitis A virus; HBV, hepatitis B virus; HCV, hepatitis C virus; HDV, hepatitis delta virus; IgG, immunoglobulin G; IgM, immunoglobulin M.
Acute hepatitis A is diagnosed by the presence of immunoglobulin M (IgM) HAV antibody, whereas previous infection is determined by detection of an IgG antibody. Acute hepatitis B is characterized by the presence of HBsAg and IgM antibody to HBcAg. HBsAg alone does not establish the diagnosis of acute hepatitis B because it can be absent late in the course of acute disease or present chronically. Anti-HBcAg antibody generally is the best indicator of previous HBV infection, whereas anti-HBsAg antibody is the best marker for immunity to HBV. Figure 76.8 demonstrates the temporal relationships among infection, clinical symptoms, and serologic responses for the two most common causes of viral hepatitis, HAV and HBV.
Serologic markers and symptom timing for hepatitis B.
From Centers for Disease Control and Prevention (CDC). Recommendations for identification and public health management of persons with chronic hepatitis B virus infection. MMWR Morb Mortal Wkly Rep . 2008;57:1-20.
Due to its prolonged incubation period, early diagnosis of hepatitis C is based on the exposure history and elimination of other causes. Screening is through serologic detection of hepatitis C antibodies. Due to delayed appearance of antibodies, confirmation by a polymerase chain reaction (PCR) assay that detects HCV RNA facilitates definitive diagnosis. HCV antibody testing does not distinguish acute from chronic infection. Repeat PCR testing at 6 weeks can be used to differentiate acute versus chronic hepatitis. Variable low levels of HCV RNA suggest acute infection, whereas nonvariable, higher HCV RNA levels are more consistent with chronic hepatitis C infection. Also, the presence of hepatic fibrosis assessed by histologic (biopsy) analysis or noninvasive serum and ultrasonographic testing can assist in evaluating for the presence of a chronic state. Among those in the US testing positive for hepatitis C, the majority are unaware of their infection. Coupling this lack of awareness with the high prevalence of undiagnosed HCV has led many public health advocates to successfully implement HCV screening programs in the ED setting.
Due to coinfectivity, diagnosis of HDV infection with a serologic test for the antibody to HDV (anti-HDV) requires a thorough testing approach because it may readily be mistaken for acute or chronic HBV infection. The presence of anti-HDV in conjunction with IgM antibody to HBcAg suggests coinfection with HDV and HBV. Anti-HDV in association with IgG antibody to HBcAg supports the diagnosis of superinfection.
Management
Most patients with viral hepatitis have self-limited disease, with symptomatic and histologic resolution in 2 to 4 weeks. ED management is primarily supportive with attention to fluid or electrolyte imbalances resulting from poor oral intake or excessive diarrhea or vomiting. Antiemetics may be helpful and fluid intake should be encouraged, with gradual advancement of diet. Medications with primarily hepatic metabolism should be dose adjusted or discontinued only in the setting of significant hepatic dysfunction, as indicated by elevated serum aminotransferase and bilirubin levels, encephalopathy, or rising PT or INR levels. Nonessential drugs with hepatotoxic potential should be avoided. Alcohol consumption should be completely discontinued until signs of liver injury have dissipated. Due to the lack of evidence, we do not recommend a role for corticosteroids in the treatment of acute viral hepatitis.
Complications include fluid or electrolyte imbalance or refractory emesis. Severe vomiting can result in upper gastrointestinal (GI) bleeding from an esophageal tear. The most severe complication of acute disease is the development of liver failure, usually heralded by hepatic encephalopathy.
Although hepatitis A is self-limited and does not progress to a chronic state, isolation precautions, hand hygiene, and attention to other hygienic practices is prudent, in both the inpatient and home setting. Patients are contagious during the incubation period and remain contagious until 1 week after the appearance of jaundice.
Prevention and Postexposure Management
Effective preexposure and postexposure prophylaxis for HAV and HBV are available. For HBV exposure in an unimmunized patient, passive immunization with immune globin may prevent disease. The window to effectively prevent HBV seroconversion is about 2 weeks from time of exposure. Owing to the self-limited nature of HAV disease, hepatitis A immune globulin is reserved for use as preexposure prophylaxis in nonimmune individuals who are at high risk of exposure to hepatitis A, immunocompromised patients, those who are less than 6 months of age, have chronic liver disease, or have demonstrated an allergy to hepatitis A vaccination.
Emergency health care workers are at increased risk for exposure to all types of hepatitis given frequent contact with bodily fluids, blood, or interaction with high-risk patients.
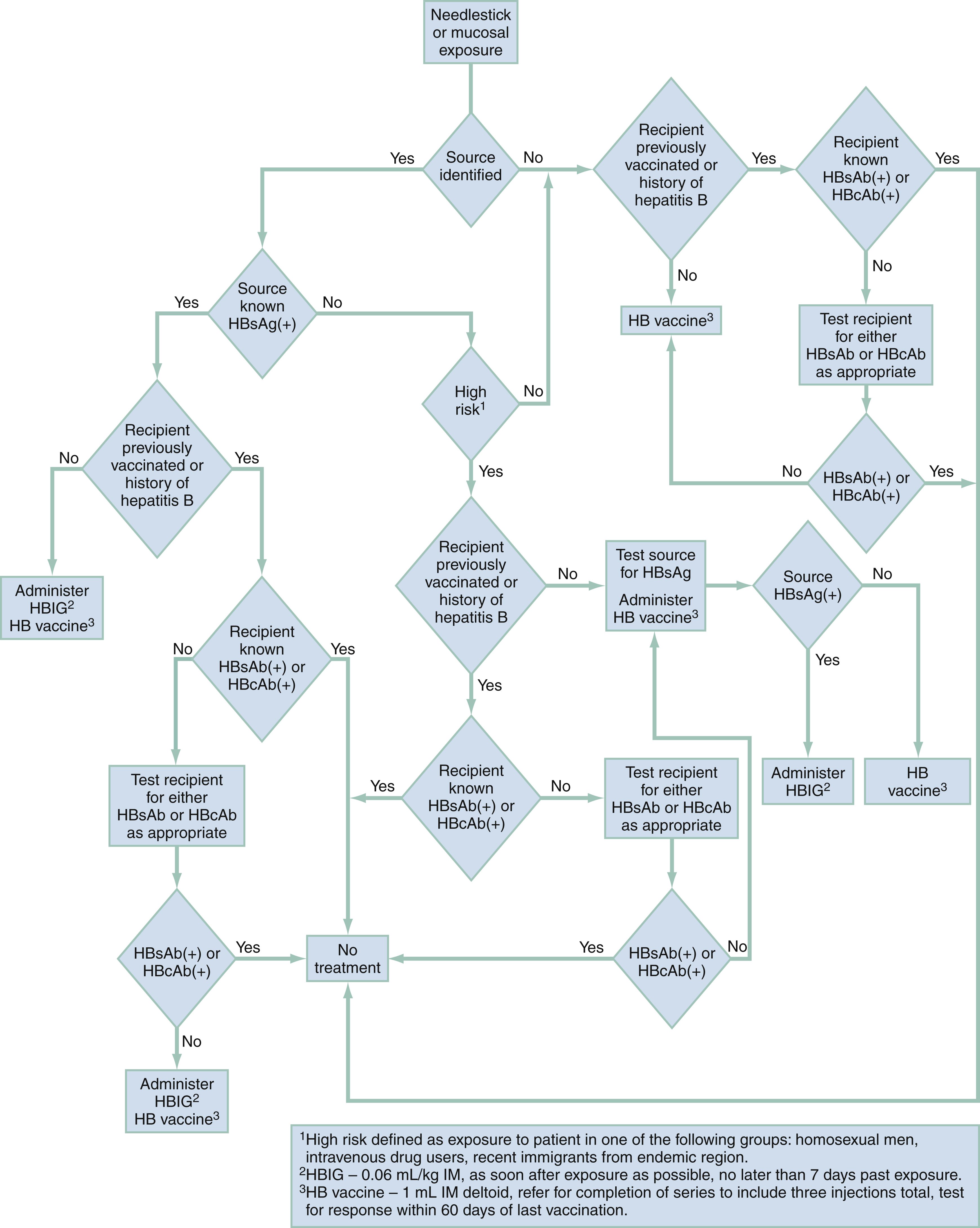
ED personnel involved in patient care or related activities should be vaccinated against HBV for occupational reasons. A safe and effective vaccine for HAV is available, though routine immunization for health care workers is not generally recommended, unless in the setting of an outbreak. The vaccines are highly effective and are associated with rare acute or delayed toxicity. A complete three-injection series of vaccine—to the deltoid muscle for optimal immunologic response—produces protective antibody approximately 95% of the time. Hepatitis B immune globulin (HBIG) is recommended for immediate passive immunization of those not previously immunized who have been exposed to potentially infective material. Immune globulin diminishes the risk of HBV infection by 75%. The exposed, nonvaccinated patient should receive HBIG, 0.06 mL/kg intramuscularly (IM), in addition to the HBV vaccine. Figure 76.9 outlines an approach for managing health care workers exposed to blood or other potentially infectious secretions.
Management of health care workers exposed to blood or other infectious secretions. HB, Hepatitis B; HBIG, HB immune globulin; HBcAb, hepatitis B core antibody; HBsAb, hepatitis B surface antibody; HBsAg, hepatitis B surface antigen; IM, intramuscularly.
From Oyama LC. Disorders of the liver and biliary tract. Anesthesia key: fastest anesthesia & intensive care & emergency medicine insight engine. Available at:
Disorders of the Liver and Biliary Tract
. Accessed May 10, 2021.
The risk of seroconversion after percutaneous exposure from an HCV-positive source is approximately 1.8%. Despite the theoretic risk of blood-borne HCV exposure among health care workers (HCWs), the prevalence of HCV infection in this group is approximately the same as in the general population. No effective vaccine for HCV is currently available, one reason we continue to see rises in hepatitis C relative to hepatitis A and B. Figure 76.10 Previously, it was thought that the use of peginterferon alfa-2b may decrease seroconversion in HCWs exposed to blood from HCV-infected individuals. However, low transmission rates, coupled with no additional benefit to prophylactically treated HCWs, has resulted in no accepted preexposure or postexposure prophylaxis (PEP) regimen for HCV prevention following occupational exposure. Though some studies have considered employment of direct acting antiviral (DAA) agents in postexposure prophylaxis, there is insufficient evidence to support their use in a postexposure capacity. Universal precautions—the use of gloves, masks, protective eyewear, and gowns—constitute the first and best means of defense for persons who work in proximity to potentially infective bodily fluids. Occupationally exposed individuals should be tested within 48 hours to establish baseline presence or preexistence of disease, as well as again at 6 months post exposure.
Reported cases of hepatitis 2010-2017 in the United States.
From Centers for Disease Control and Prevention (CDC). Surveillance for viral hepatitis—United States, 2017. Available at: https://www.cdc.gov/hepatitis/statistics/2017surveillance/index.htm . Accessed May 10, 2021.
Disposition
Hospitalization is rarely required for the management of viral hepatitis and generally is reserved for patients with a fluid or electrolyte imbalance, or complete oral intolerance. Patients with less severe illness may require hospitalization for concomitant medical problems or if suitable living arrangements are not available. Altered sensorium, a PT more than 5 seconds, or an INR more than 1.5 may suggest fulminant disease or an increased likelihood of a complicated course, necessitating consideration of hospitalization. Transfer to a facility that can offer liver transplantation should be considered in the setting of emergence of fulminant disease.
Treatment of chronic hepatitis C has improved greatly in recent years. Current therapy involves genotype-specific DAA regimens using nucleoside polymerase inhibitors (e.g., simeprevir, sofosbuvir, ledipasvir). The goal endpoint is a sustained virologic response (SVR), defined as absence of HCV RNA by PCR testing at 3 to 6 months following treatment. Treatment regimens take into account various patient factors, including naïveté to treatment, prior relapse, prior partial or null response (lack of quantified decline in viral load at 4 weeks), or history of protease inhibitor failure. DAA regimens demonstrate sustained virologic response rates that exceed 95%. Evidence supports reversal of hepatic fibrosis, scarring, and metabolic function with DAA use in patients with chronic HCV. , There are numerous effective combinations of orally administered DAA agents. Combinations are chosen in relation to disease genotype to optimize outcomes and avoid adverse drug events. Treatment regimens should be considered in conjunction with a hepatologist.
Referral to a hepatic disease specialist for virus genotyping, treatment initiation, and ongoing surveillance is recommended. Communicability concerns may affect the ease of disposition. Patients with possible HAV infection should be advised to practice meticulous personal hygiene, not to share toiletries, and ensure thorough cleaning of utensils and kitchenware between uses. In children, caretakers should be counseled on hand washing around feeding and diapering. In patients with suspected HBV or HDV infection, the relatively low risk of transmission by intimate personal contact should be emphasized, in order to ease anxiety. In the US, the Centers for Disease Control and Prevention (CDC) aggregates data weekly for surveillance posting. Though underreported, the CDC provides adjusted predictions on the number of acute infections.
Viral hepatitis is generally a reportable disease requiring notification of the local health department. Immuno-prophylaxis should be provided to the patient’s family members and close personal contacts (if not previously immunized) pending serologic determination (see Fig 76.9 ; Tables 76.1 and 76.2 ). Patients with HAV infection who process or handle food must not return to work while potentially infectious. Although infectivity is greatly diminished by the time jaundice emerges, it is advisable to delay return to work until after the jaundice has cleared.
TABLE 76.2
Postexposure Hepatitis Prophylaxis
From: Oyama LC. Disorders of the liver and biliary tract. Anesthesia key: fastest anesthesia & intensive care & emergency medicine insight engine. Available at:
Disorders of the Liver and Biliary Tract
. Accessed May 10, 2021.
| Nature of Exposure | Recommended Treatment |
|---|---|
| Hepatitis A | |
| Close personal contact | ISG, 0.1 mL/kg IM |
Daycare center
|
ISG, 0.1 mL/kg IM
ISG, 0.1 mL/kg IM |
| School contacts | None |
| Hospital contacts | None |
| Workplace contacts | None |
Food-borne source
|
ISG, 0.2 mL/kg IM
None |
| After common source outbreaks have begun to occur | None |
| Nature of Exposure | Source | Exposed Individual Unvaccinated | Exposed Individual Vaccinated |
|---|---|---|---|
| Hepatitis B | |||
| Percutaneous or mucosal | HBsAg (+) |
|
Test exposed person for anti-HBs; if titer is adequate, no treatment. |
If anti-HBs titer inadequate:
|
|||
| HBsAg (−) | Initiate hepatitis B vaccination series | No treatment | |
| Unknown source (Treat as if HBsAg [+].) |
1. HBIG ×1
2. Initiate hepatitis B vaccination series |
Test exposed person for anti-HBs; if titer is adequate, no treatment. | |
If anti-HBs titer is inadequate:
|
|||
| Intimate sexual | HBsAg (+) |
|
Test exposed person for anti-HBs; if titer is adequate, no treatment. |
If anti-HBs titer inadequate:
|
|||
| Hepatitis C | |||
| Unknown benefit from prophylaxis; ISG, 0.06 mL/kg IM can be considered for parenteral exposures in patients with evidence of viral hepatitis and negative results on serologic studies. | |||
| Hepatitis Delta | |||
| Same as for hepatitis B | |||
HBIG, Hepatitis B immune globulin; HBsAg, hepatitis B surface antigen; IM, intramuscularly; ISG, immune serum globulin.The HB vaccine recombinant dose comes in three formulations: pediatric, adult, and those on hemodialysis. The adult formulation (without preservative) comes in a concentration of 10 μg/mL. The dose is 1 mL for adults. Each 1-mL dose contains 10 μg of hepatitis B surface antigen.
Alcoholic Hepatitis
Foundations
Alcoholic hepatitis is rising in incidence. It is the most extreme manifestation of ongoing alcoholic liver disease and requires specialized medical care. It results from long-term alcohol consumption and is defined by the syndromic appearance of hepatic decompensation or failure. Disease continuum exists from mild to life-threatening. In relation to estrogen effects, women are at higher risk.
Alcohol and its metabolites are toxic to most organ systems and are largely eliminated by metabolic hepatic degradation; up to 15% of alcohol is excreted unchanged in the urine or expired air. Physiologically, alcohol stimulates fatty acid synthesis and inhibits fatty acid oxidation. This allows the accumulation of fat within the liver. Additionally, alcohol increases intestinal permeability. This, in turn, makes patients vulnerable to bacterial translocation and peritonitis.
Although susceptibility to liver damage varies based on genetic heterogeneity, a gross correlation is recognized between the amount of ethanol ingested and risk of developing liver disease. The risk of liver injury increases as daily consumption exceeds 80 g of ethanol daily in men or 20 g in women. For men, this is equivalent to a six-pack of beer, four to six glasses of wine, or three to four mixed drinks daily. Fatty infiltration appears to depend on the duration and amount of alcohol consumed and, in general, is reversible when the patient stops drinking.
The most common variety of alcohol-induced liver disease is steatosis. Fatty infiltration of the liver is most likely a consequence of altered fatty acid metabolism resulting from a diminished NAD + /NADH ratio, which favors triglyceride production. Beyond enlargement of the liver, which usually is painless, this tends to be a benign process.
As alcohol-related liver disease progresses beyond steatosis to fibrosis, cirrhosis and, in some cases, hepatocellular carcinoma may ensue ( Fig. 76.11 ). In more than 90% of those who regularly consume alcohol, steatosis can be seen as early as 2 weeks. Within 5 years, 8% to 20% of those with steatosis of the liver progress to cirrhosis. Comorbidities that contribute to the progression of disease include viral hepatitis, HIV, or hemochromatosis. Approximately 3% to 10% of chronic alcoholics will develop hepatocellular carcinoma.
Progression of alcoholic-related liver disease. HCC, Hepatocellular carcinoma.
Clinical Features
Alcoholic hepatitis is a potentially severe form of alcohol-induced liver disease. Most cases are likely subclinical and the spectrum of presentation can range from nausea, vomiting, and abdominal pain to acute liver failure. Physical findings may include tachycardia, fever, and supine or orthostatic hypotension. Abdominal tenderness usually can be elicited, especially in the right upper quadrant. Coexistent fatty infiltration may produce palpable hepatomegaly; cirrhosis from chronic disease may result in a small nonpalpable liver. The characteristic physical signs of cirrhosis may be present—gynecomastia, spider angiomata, muscle wasting, ascites, or palmar erythema ( Figs. 76.12 and 76.13 ). Jaundice can be noted in patients with a bilirubin level of at least 2.5 mg/dL. As disease advances, peripheral edema, abdominal distention, hematemesis, or melena may be present. Patients with clinical signs of alcoholic hepatitis should be assessed for symptoms of gastritis or GI bleeding.
Gynecomastia in a male patient with cirrhosis.
Biophoto Associates/ Science Photo Library.
Close up view of the central arteriole (punctum) of a spider nevus.
From Benign neoplasms and hyperplasias. In: Wolff K, Johnson R, Saavedra AP, et al., eds. Fitzpatrick’s color atlas and synopsis of clinical dermatology , 8e. McGraw Hill; 2017. Accessed September 07, 2021. https://accessmedicine.mhmedical.com/content.aspx?bookid=2043§ionid=154898019 . Chapter 9, figure 9-21.
Differential Diagnosis
The differential diagnosis of alcoholic hepatitis is broad in scope and includes many other alcohol-related GI maladies (e.g., gastritis, pancreatitis). The clinical history and aminotransferase profile typically facilitate an accurate diagnosis as other potential causative disorders are considered. Mild aminotransferase level elevation and marked bilirubin level elevation are consistent with alcoholic hepatitis; abdominal ultrasonography will aid in differentiating from common bile duct obstruction. Serum can be sent for testing for anti-HAV IgM and hepatitis B core antibody (HBcAb) IgM, though findings will likely result following ED disposition.
Diagnostic Testing
Laboratory tests reveal moderate elevations of AST and ALT levels. Values in excess of 10 times normal are unusual, even in severe cases associated with eventual liver failure. Compared with viral hepatitis, a relative predominance of AST to ALT is expected. AST can be 2 to 6 times the normal range. Leukocytosis, hyperbilirubinemia, and coagulopathy are common. The PT and INR level provide a rough assessment of hepatic dysfunction. An acutely prolonged PT or elevated INR level in a patient not suspected to have chronic cirrhotic disease suggests a complicated course. Electrolyte or acid-base disturbances may develop with excessive vomiting or alcoholic ketoacidosis. For alcoholic hepatitis, liver biopsy remains the diagnostic and prognostic gold standard, with a sensitivity ranging from 85% to 95% depending on the level of hyperbilirubinemia present. However, biopsy may be challenging secondary to hematologic abnormalities or ascites.
Management
The management of alcoholic hepatitis is principally supportive. Fluid and electrolyte imbalances should be corrected, usually requiring parenteral fluid replacement; antiemetics may mitigate the need for IV treatment. Alcohol may suppress gluconeogenesis, thereby causing hypoglycemia. The blood glucose level should be measured and supplemented, as necessary. Many alcoholics are malnourished and, if thiamine deficiency is suspected, thiamine should be given at a dose of 100 mg IV. Ethanol-induced magnesium wasting may not be apparent on serum magnesium measurement, and replacement should be given empirically unless the patient has a contraindication, such as renal failure or known hypermagnesemia. Magnesium can be given as the sulfate salt in a dose of 1 g IV or IM or as an oxide, chloride salt, or amino acid conjugate for oral replacement therapy at a daily dose of 200 to 1000 mg PO. Finally, short-term abstinence may result in increased risk for withdrawal, which requires management with short-acting benzodiazepines.
The overall nutritional status of the patient should be addressed with the administration of a high-calorie, vitamin-supplemented diet. Protein content may require restriction if evidence of cirrhosis and incipient encephalopathy exists. Coexisting gastritis should be treated with histamine H 2 antagonists, proton pump inhibitors, or antacids. Variceal bleeding is associated with a 5-year mortality rate of 65%; acute bleeds require pharmacologic intervention that decreases portal blood flow, such as octreotide (50-μg IV bolus followed by 25–50 μg/h IV), somatostatin (250-μg IV bolus and 250 μg/h IV infusion), or vasopressin (0.2 to 0.4 unit/min up to a maximum of 0.8 unit/min [off label] continuous IV infusion). Treatment should not be delayed while identification of the source of bleeding is undertaken. If bleeding persists or recurs, treatment options include endoscopic variceal ligation, endoscopic variceal sclerotherapy, transjugular intrahepatic portosystemic shunt (TIPS), or surgical shunt placement.
The American Association for the Study of Liver Disease (AASLD) has recommended that treatment be based on the assessment of disease severity. There are several severity scales. The most widely used is the Maddrey discriminant function (MDF) score based on coagulation and bilirubin levels. The score is calculated by multiplying the increase in PT (seconds) by 4.6 and then adding the serum bilirubin (mg/dL) for a total discriminant factor (DF) score. A DF score of greater than 32 correlates with poor prognosis in alcoholic hepatitis and identifies which patients could benefit from steroid therapy. In the absence of GI bleeding, hepatorenal syndrome, or sepsis, the AASLD recommends the initiation of corticosteroids (oral prednisolone, 40 mg PO daily, or parenteral methylprednisolone, 32 mg IV daily) for those with alcoholic hepatitis and an DDF score more than 32. Pentoxifylline, an inhibitor of cytokines such as anti–tumor necrosis factor alpha, has been shown to provide mild benefit over placebo and may be used in the setting of contraindications to corticosteroids. Compared to corticosteroids, however, pentoxifylline is not associated with improved 28-day survival.
Full access? Get Clinical Tree


